信阳主任律师陈晓刚
手 机:13937608015(微信同号)
微 信: 13937608015(微信同号)
律 所:信阳律师事务所 (国银信阳所)
地 址:地址信阳市鸡公山大街维也纳酒店4层浉河区法律援助中心隔壁(浉河区人民法院南800米律师)
时间:2024-07-23 09:52:16
来源:民商事法律帝国
编辑:国银新媒体
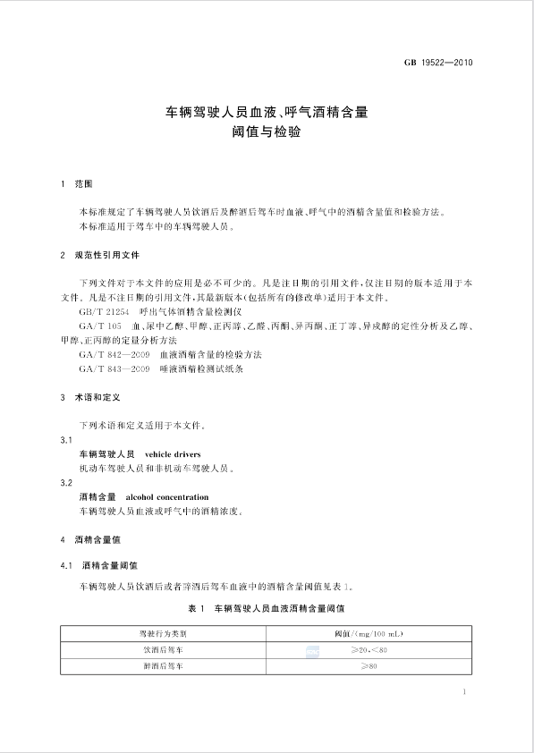
前言:近日,国家市场监督管理总局、国家标准化管理委员会发布《关于批准发布<医用玻璃体温计>等34项强制性国家标准和1项强制性国家标准修改单的公告》,其中包括GB 19522-2024《车辆驾驶人员血液、呼气酒精含量阈值与检验》,新标准将于2024年8月1日起实施,替代GB 19522-2010版本。 车辆驾驶人员呼气酒精含量按1:2200的比例关系换算成血液酒精含量即呼气酒精含量值乘以2200等于血液酒精含量值。 认定醉驾应当以血液酒精含量检验鉴定意见为原则 以消除速率推算结果认定为例外 1.检视国内与对比域外保留例外的客观必要性。 (1)保留例外符合立法目的和基本原则。立法不可能将所有的事态都考虑到以后再立法,在一定范围内将某些场合进行授权,法官对刑法进行实质的妥当性判断,并在考虑具体案件细节的现实认识基础上进行判决。《德国刑法典》第三百一十六条规定,饮酒后不能安全驾驶交通工具,未依第三百一十五条a或者c处罚的,处一年以下自由刑或罚金刑;《日本道路交通法》第一百一十七条之二规定,违反酒后驾驶的禁止规定,处于不能正常驾驶醉酒状态下驾驶车辆,处五年以下有期徒刑或100万日元以下罚金。我国《刑法》危险驾驶罪法定刑为拘役,较德国、日本法定刑低,已通过法定刑衡平了抽象危险犯不对个案醉酒状态判断的问题,直接以血液酒精含量作为认定标准。保留例外情形利于合理规制规避血检行为,避免被告人因不法行为获利进而放纵犯罪之虞,既符合罪责刑相适应原则和公平性原则,也符合公众朴素的法律观念,并有益于实现刑法的社会价值导向作用。 (2)保留例外具有科学和证据规则的适用基础。《办理醉驾案件意见》第六条针对规避血检行为规定了以呼气酒精含量认定的其他情形,因此保留例外不违背司法解释的基本精神。司法实践中,特定条件下行为人须承担不当行为的不利“推定”后果,在与危险驾驶罪关联紧密且法定刑更重的交通肇事罪中,亦存在行为人逃逸导致责任无法查清,或者故意破坏、伪造现场、毁灭证据的,直接推定负事故全部责任,从而构成交通肇事罪基本犯的情况。故举重以明轻,在严格限制条件下,可以对醉驾行为人进行不利“推定”。消除速率推算的方法和标准具有科技性、客观性,并非实质意义上的“推定”,如采取对行为人有利的推算速率并进一步排除科学误差,在一定程度上可视为血液酒精含量检验鉴定意见,并不违背危险驾驶罪立法目的和司法解释的基本精神。 (3)保留例外符合刑法规制醉驾行为的国际趋势。域外不同法系国家普遍确定了消除速率的认定标准,如英国、德国、美国、加拿大等国家,均确认了消除速率作为确定行为人违法行为发生时血液酒精含量的推算标准,即在行为人违法行为发生与酒精含量检测时间间隔较长的情况下,允许基于科学检测数据,往前推算违法行为发生时的酒精含量。英国规定控方可提供专家证据,证明驾驶人在驾车时酒精含量高于当前样本显示的测试值,专家证据建立在对驾车时酒精含量进行往回测算(back-calculation)的基础上,一般按照呼气样本中每小时减少8~9μg/100mL、血液样本中每小时减少18~21mg/100mL的酒精清除率进行推算,且要兼顾驾驶人体型、间隔时间长短、饮酒类型等个体差异。德国采取0.15mg/(mL·h)的酒精消除速率进行推算,加拿大和美国的一些州则设置了2小时的最小时间间隔时间限制,即将在驾车后2小时之内获取的血液酒精含量检测值,直接作为有效值认定,超过2个小时的,则按照0.1mg/(mL·h)的标准往回推算。 2.保留例外有司法实践和鉴定实务的双重基础。 (1)刑事审判参考第904号案例孔某危险驾驶案,虽不涉及消除速率推算问题,但认为如果在任何情况下都要求将血液酒精含量鉴定意见作为认定醉酒的唯一依据,则不利于预防和遏制醉驾犯罪,甚至还会纵容醉驾肇事逃逸行为,对于行为人逃逸不久即被抓获,体内还能检出血液酒精含量值,但低于80mg/100mL的,可以委托专业人员按照业内通行的10mg/(100mL·h)的血液酒精消除率推算行为人驾驶时的血液酒精含量。 (2)2011年《江苏省高级人民法院、江苏省人民检察院、江苏省公安厅关于办理交通肇事刑事案件适用法律若干问题的意见(试行)》第二条规定,行为人故意逃避酒精含量检测,但有其他相关证据证明行为人饮酒的,可以认定行为人构成酒后驾驶行为;《浙江省人民检察院关于办理酒后驾车交通肇事案件有关证据问题的答复》认为酒精检测报告不是认定酒后驾车的唯一证据,没有酒精检测报告,其他证据确实充分的,可以认定。天津市质量技术监督局2009年3月1日起实施的地方标准《车辆驾驶人员血液酒精含量推算和检验》第4.1.1条规定,按照0.1mg/(mL·h)的清除率标准进行推算。 上述意见、答复和鉴定细则适用于交通肇事案件的酒后驾驶认定,在醉驾入刑前已发布实施,在一定程度反映了在司法实践和鉴定实务中,通过消除速率推算违法行为发生时的血液酒精含量具有一定理论和实践基础。司法实践中,部分地区关于醉驾的相关意见亦倾向于将消除速率推算结果作为认定规避血检行为人是否构成醉驾的依据。










联系我们 国银 · 郑州总所 联系电话:0371-65363505 品牌加盟:15637113920 律师加盟:13526522743 国银 · 许昌分所 联系电话:0374-3335556、13849863788 国银 · 安阳分所 联系电话:0372-5968686、15537213335 国银 · 信阳分所 联系电话:13598550591 国银 · 焦作分所 联系电话:0391-3388168、15838993873 国银 · 上街分所 联系电话:13700850164 国银 · 南阳分所 联系电话:13937768805 15036295111 国银 · 洛阳分所 联系电话:19937039990 国银 · 开封分所 联系电话:18703896070 国银 · 濮阳分所(筹) 联系电话:13839375860 15939386529









阅读 603
写留言